Опыт, умения классов
![]()
Очки опыта
Опыт — накопительная система очков для открытия улучшений эффективности мехов, очки даются за верное выполнение игровых действий. Все заработанные очки опыта делятся в процентном соотношении между общим опытом и опытом модели меха.
Общий опыт может быть потрачен на улучшения эффективности любого меха, в то время как опыт модели меха засчитывается текущему используемому игроком меху.
Примеры действий, премируемых опытом:
Уничтожение врага.
Обнаружение врага.
Помощь союзнику.
Обезвреживание противника.
Выполнение приказа командира.
Улучшения эффективности мехов
Это общий план древа для любого меха или разновидности, с которыми мы запустим игру (то же будет для добавляемых нами новых моделей). Игроку придется потратить очки опыта на открытие всех улучшений уровня, чтобы получить доступ к новому уровню. Связанные с прыжковыми двигателями улучшения четвертого уровня будут отсутствовать у всех мехов, на которых нет прыжковых двигателей. Для доступа к «Элите I» игроку нужно будет не только открыть все улучшения уровней с первого по четвертый на данной модели, но сделать это для каждой его исходной разновидности. После открытия «Элиты I», пятый уровень становится доступен для всех начальных разновидностей меха. Доступ к «Элите II» получается аналогичным образом: игроку нужно открыть улучшения восьмого уровня всех исходных разновидностей.
Умения пилота
У каждой модели меха есть некоторое количество слотов для установки модулей. Игроки могут установить в них любые модули, которые захотят или сочтут необходимыми в ближайших матчах. Число установленных модулей не может превысить число доступных на мехе слотов, при этом каждый модуль уникален, так что нельзя использовать несколько одинаковых.
Стоимость модулей
Модули открываются получением улучшений эффективности в древе конкретного меха. Когда полностью открыты улучшения одного уровня модели меха, игрок получает одно очко пилота. При разблокировании модуля на древе умений пилота, игрок получает доступ к его покупке. Модули покупаются в магазине за кредиты КомСтара. Если игрок хочет использовать какой-то модуль на нескольких своих мехах, ему придется купить по штуке для каждого из них.
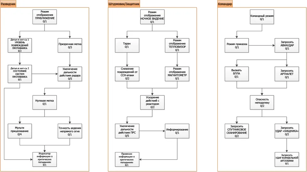
Умения разведчика:
Увеличение дальности действия радара: увеличение радиуса радара на 2%, до 5 раз.
Призрачная метка: увеличение времени, после которого сигнал пропадет на 2%, до 3 раз.
Режим отображения 1 — приближение: позволяет включать семикратное увеличение изображения.
Детализация интерфейса 1 — уровень повреждений противника: детализация по повреждениям.
Детализация интерфейса 2 — состояние систем противника: полная оценка работоспособности систем противника.
Система нулевой метки: позволяет меху выглядеть отключенным в течении пяти секунд.
Мультиприцеливание: позволяет «вести» до четырех целей одновременно.
Точность ведения непрямого огня: снижает разброс при стрельбе непрямой наводкой.
Индикатор информации о критических попаданиях: передает ближайшим союзникам информацию о критических повреждениях систем вражеского меха.
Умения штурмовика/защитника:
Таран: специальная атака, позволяющая врезаться во вражеский мех без получения серьезных повреждений.
Режим отображения 2 — ночное видение: позволяет видеть в слабоосвещенных областях или ночью.
Режим отображения 3 — тепловизор: позволяет видеть тепловой след через преграды.
Режим отображения 4 — магнитометр: позволяет видеть скопления металла через преграды.
Снижение повреждений от ССН-атаки: снижает получаемые от проведения атаки «Смерть с небес» повреждения.
Ускорение включения/отключения реактора: ускоряет данные операции на 20%.
Увеличение дальности действия противоракетной системы: увеличивает эффективную дальность работы ПРС на 2%, до 5 раз.
Информирование: автоматически выдает пилоту информацию об атакованных неподалеку союзниках.
Приемник информации о критических попаданиях: позволяет пилоту получать информацию о критических повреждениях противников с ближайших разведчиков.
Умения командира:
Режим приказов: позволяет игроку щелчком правой кнопки мыши на боевой сетке приказать дружественным пилотам атаковать или оборонять цель или область.
Командный режим: выводит на боевую сетку информацию, в том числе по задачам и полученную от разведчиков с передовой.
Запросить авиаудар: вызывает авиаудар, проходящий по прямой и наносящий урон по площади.
Запросить артиллерийский налет: вызывает артобстрел заданной местности.
Запросить удар корабельной артиллерии: вызывает обстрел артиллерией кораблей; наносит больший урон, чем обычная артиллерия, и накрывает большую площадь.
Вызвать БПЛА: вызывает беспилотник, проходящий над полем боя, передавая позицию всех врагов командиру.
Запросить удар «Хищника»: сброс мощной бомбы на заданную местность.
Запросить спутниковое сканирование: командиру передается самая подробная информация о позициях, скорости и направлении движения врагов.
Опасность неподалеку: система радарного сканирования небольшого радиуса, позволяющая командиру узнать обо всех находящихся невдалеке вражеских мехах.
Все вышеперечисленное еще находится в разработке и может поменяться